收藏本站
首页
公司简介
公司简介
资质证书
案例中心
发展历程
解决方案
联系我们
产品中心
三茗机房管理系统
铅酸免维护蓄电池
科华数据UPS电源
山特UPS电源
奥兰德UPS电源
APC施耐德UPS电源
VERTIV维谛UPS电源
KSTAR科士达UPS电源
稳压器&稳压电源
计算机网络安全防护
考勤门禁人脸识别道闸
物理隔离卡
交换机路由器网络产品
监控设备及器材
机房精密空调
Reros不间断电源
DELTA台达UPS电源
数据恢复
文章中心
公司动态
行业新闻
技术前沿
下载中心
人才招聘
联系我们
提交
文章分类
公司动态
行业新闻
技术前沿
当前位置:
首页
>
文章中心
>
技术前沿
>
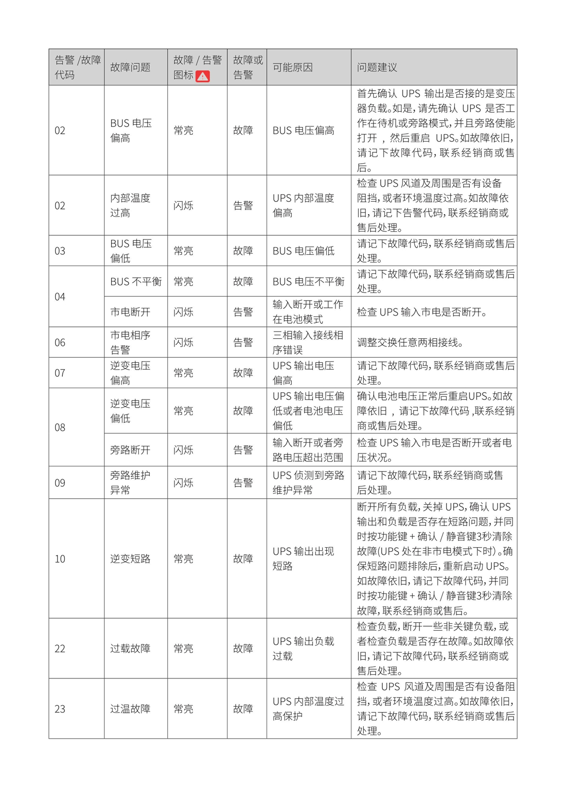
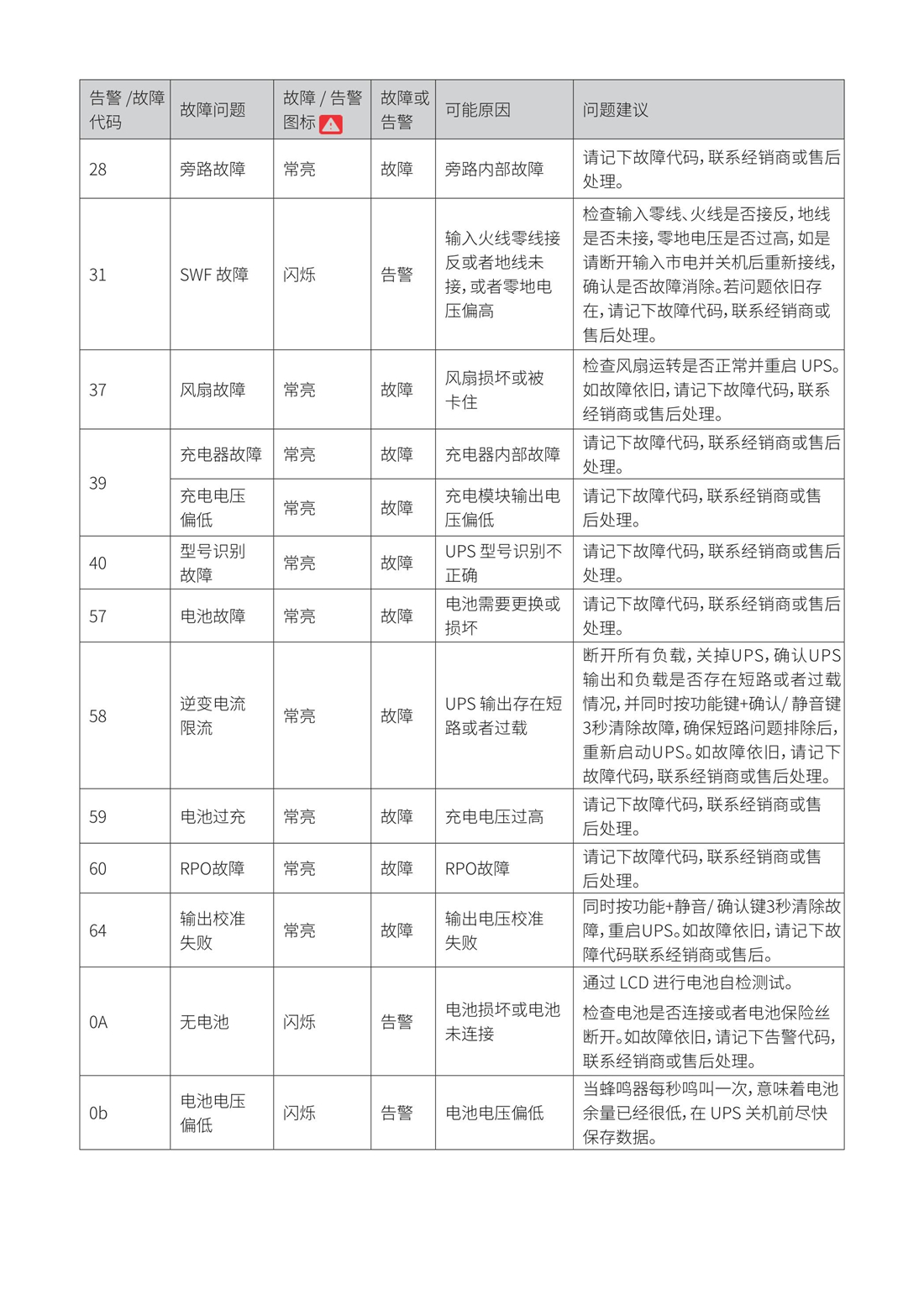
山特城堡G7系列C6-20K-UPS电源常见故障处理及详细告警或故障代码
山特城堡G7系列C6-20K-UPS电源常见故障处理及详细告警或故障代码
发布时间:2026-04-19 点击次数:137
山特城堡G7系列C6-20K-UPS电源常见故障处理及详细告警或故障代码
下一篇:
UPS电源胶体蓄电池对比铅酸蓄电池有哪些优势
QQ交谈
公众号
023-68692548